Transmissor de Tv - Projeto Completo
Um dos projetos mais úteis para um entusiasta em vídeo pode ser um transmissor de TV de baixa potência. Tal dispositivo pode transmitir um sinal de vídeo para qualquer TV nas proximidades. Imagine a conveniência de ser capaz de se sentar à beira da piscina vendo o seu filme favorito transmitido do seu computador. Você pôde também retransmitir TV a cabo para a seu próprio uso.
Quando conectado a uma câmera de vídeo, um transmissor de TV pode ser usado na vigilância para monitorar um local específico. O principal problema que um entusiasta de vídeo tem na obtenção de um transmissor de TV é que transmissores comerciais são caros. No entanto, temos algumas boas notícias! Você pode construir o Transmissor de TV descrito aqui por menos de US $ 30 (R$ 60,00).
O transmissor de TV combina áudio e sinais de vídeo, e transmite o sinal resultante em até 1 kilômetro em condições favoráveis. O circuito pode ser alimentado com tensão de 9 a 12 Volts. O alinhamento do Transmissor de TV não requer equipamento especial, e é muito simples o
procedimento. A saída do Transmissor pode ser sintonizada para ser recebida em qualquer canal de televisão 2-6. A variedade de canais é largo o suficiente para que o aparelho não interfira com canais de TV que estão nas proximidades. Para cumprir as regras da FCC, é obrigatório que os canais de TV próximo não sejam perturbados pela transmissão. Se a sua atividade interfere com a recepção de uma estação licenciada, independentemente do motivo, você deve desligar o aparelho imediatamente.
Descrição do circuito:
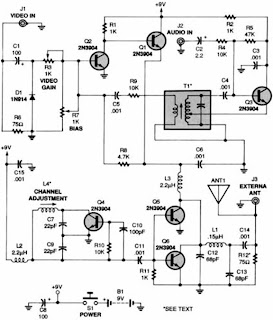
Segue o diagrama esquemático do circuito do transmissor de TV. Os sinais de entrada de vídeo no jaque J1 primeiro será adaptado pelo resistor R6 e acoplado através do capacitor C1 para o diodo de grampeamento D1. O grampeamento força os pulsos de sincronismo para um nível DC fixo reduzindo os efeitos florescentes. O potenciômetro R3 é usado para definir o ganho do sinal de vídeo, seu efeito é semelhante ao do controle de contraste de um televisor. O controle-bias R7 podem ser usados para ajustar o nível de preto da imagem deste modo algum nível de sinal é transmitido, mesmo para uma imagem totalmente escura. Dessa forma, um receptor de TV pode manter correto sincronismo. O potenciômetros R3 e R7 são ajustados para o melhor desempenho. O transformador de RF T1 e a sua forma capacitor interno do circuito tanque do oscilador Hartley está sintonizado para 4,5 megahertz. Sinais de entrada de áudio em J2 é acoplada para a base de Q3 via C2 e R4: o sinal de áudio modula o sinal da base de Q3 formando a subportadora de áudio, em 4,5 MHz acima da freqüência da portadora de vídeo. A subportadora modulada em FM é aplicada para a seção moduladora através de C5 e R9. O resistor R9 ajusta o nível da portadora com relação ao sinal de vídeo. Transistor amplitude Q1 e Q2 modulam a sinais de vídeo e áudio em um sinal de RF transportadora. A freqüência de operação é ajustada pela Bobina L4, que é 3,5 voltas de 24 - fio esmaltado numa forma contendo uma bobina de ferrite slug. That norma é parte de um circuito tanque Colpitts também contém C7 e C9. As formas circuito tanque rede Q4 do gabarito, assim Q4 oscila numa freqüência fixa A saída de RF da seção osciladora é amplificada por Q5 e Q6, cuja tensão de alimentação vem seção moduladora. Antena de correspondência e filtragem passa-baixo é realizada por C12, C13, e L1. Resistor R12 é opcional; ele é adicionado para ajudar a adequar o sinal de saída a qualquer tipo de antena.
Construção:
O transformador de RF de 4,5 MHz (T1) poderá ser difícil de encontrar. No projeto original usa-se um da marca OEM Toko e certamente não está disponível através de fontes tradicionais. Apesar de praticamente qualquer transformador 4.5 MHz é similar ao descrito no artigo (condensador interno, secundário) e pode ser usado. A bobina L4 será uma unidade industrial. Pode, no entanto, ser feita em casa usando os parâmetros fornecidos anteriormente. O Transmissor deve ser construído em uma placa de fibra para melhor desempenho. Você pode fazer a placa a partir do PCB fornecido na figura. 2. As peças são instaladas na placa como mostrado na fig. 3. Preste atenção à orientação dos transistores, capacitores eletrolíticos e o diodo. Se o resistor R12 for usado, ele deve ser soldado no lado da solda da placa entre a saída da antena e o terra. Esse resistor deve ser instalado se você pretende usar outra coisa senão o built-in para fornecer correspondência adequada entre a antena e o circuito.
O esboço do interruptor (S1) é um interruptor de botão de pressão SPST que fica normalmente aberto. Você pode usar qualquer tipo de interruptor como substituto. Um chicote simples pode ser usado na montagem da antena, pode-se prender com um parafuso: A antena telescópica é adequada para a maioria das aplicações. A alimentação da bateria pode ser soldado à placa com pedaços de fio ou montados com fita dupla face.
Ajustes:
Para alinhar o Transmissor de TV, você precisará de um receptor de TV e uma fonte de vídeo, como um DVD ou filmadora. Você também vai precisar de uma ferramenta não metálica para ajustar a bobina L4 e transformador T1. Uma bateria nova de 9 volts pode ser utilizada para os ajustes, mas se você achar que é difícil ajustar, tente fazê-lo com uma fonte de 12 volts. Note que durante o alinhamento e testes, descobrimos que o transmissor operou melhor com 12 volts. Sintonize um receptor de TV em um canal não utilizado entre 2 e 6. A TV deve ter uma antena interna conectado diretamente a ela; uma antena externa ou cabo pode não funcionar. Certifique-se de dois potenciômetros estão em midposition e aplicar energia ao transmissor. Ajustar L4 com uma ferramenta não-metálicos até a tela da TV fica em branco. Então, bem-L4 ajustar para o "mais-branco" da imagem. Ligue a saída de vídeo e áudio de um VCR no jaque J1 e J2 (respectivamente) do Transmissor, então coloque uma fita de vídeo para jogar. Você deverá ver uma imagem na tela da TV: se você ver o sinal, reajuste L4 para a melhor imagem, se você não ver o sinal, verifique todas as soldas a procura de mau contato e erros na montagem.
Em seguida, ajuste R3 para o melhor brilho da imagem e R7 para a melhor imagem global. Você pode ter que fazer um ajuste adicional para L4 depois R3 e R7. Finalmente, ajuste T1 com uma ferramenta não metálica para o melhor áudio. A antena telescópia deve ser suficiente para transmitir por toda a casa. Se você precisa de mais alcance, uma antena externa pode ser conectada em J3 (lembre de instalar R12). Mas sempre tenha em mente que é sua responsabilidade garantir que sua operação não vá interfirir nas Tvs de seus vizinhos.
LISTA DE PEÇAS:
SEMICONDUTORES
D1-1N914 diodo de silício
Q1-Q-2N3904 NPN
RESISTORES
(Todos os resistores fixos são 1/4-watt, 5% de tolerância).
R1, R2, R11-1000-ohm
R3, potenciômetro trimmer R7-1000-ohm, PCmount
R4, R9, R10-10 ,000-ohm
R5-47 ,000-ohm
R6-75 ohm
R8-4700-ohm
R12-75-ohm (opcional, ver texto)
CAPACITORES
C1, C8-100-MF, de 16 WVDC eletrolítico
C2-2.2-MF, de 50 WVDC eletrolítico
C3-C6, C11, C14, C15-001-MF, cerâmico
C7, C9-2.2-pF, cerâmico
C10-100-pF, cerâmico
C12, C13-68-pF, cerâmico
MATERIAIS ADICIONAIS
ANT1-Antena telescópica
B1-bateria de 9 volts (ou fonte de 12 volts)
jaque J1-J3-RCA
L1-indutor de 0,15 mH em miniatura
L2, L3-indutor de 2,2 mH em miniatura
L4-0.14-0.24-mH bobina ajustável, com lesma afinado (Ver texto)
S1-SPST, interruptor de botão de pressão, normalmente aberto
T1-4.5-1F-MHz pode ser estilo transformador de RF (ver texto)
Circuito impresso ou placa pré-fabricada, suporte de bateria e conector, um par de cabos RCA, solda, sulgador de solda, etc


* a placa mede 10,16cm x 13,06cm
Fonte: pllrf.blogspot.com.br
