Receptor de Fm Com KA2297

Com apenas um circuito integrado e alguns componentes podemos montar um receptor de FM (88 a 108 MHZ) com boa qualidade e sensibilidade.
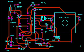
Primeiramente certifique-se de encontrar o circuito integrado KA2297 e depois providencie os outros componentes eletrônicos. Abaixo temos o diagrama esquemático deste receptor.

No esquema estão os valores de cada componente eletrônico. O capacitor variável (CV) é do tipo miniatura para a faixa de FM. Os capacitores são todos cerâmicos exceto os 3 eletrolíticos, é claro. O filtro cerâmico é de 10.7 MHZ. Todos os resistores têm potência de 1/8w. A alimentação deste circuito pode ser feita apartir de pilhas, bateria ou fonte de alimentação de 12v. A montagem deve ser feita em uma placa de circuito impresso de 8 x 5 cm que pode ser confeccionada por você mesmo. A saída (out) pode ser acoplada em uma mesa de som ou um amplificador de áudio. Uma boa opção de amplificador para este circuito é o TDA 2002 ou 2003. A antena pode ser um pedaço de fio ou uma antena telescópica.
Abaixo temos o designe da placa de circuito impresso deste receptor, sendo mostrado primeiro o lado dos componentes e depois o lado do impresso.
A bobina de antena (L1) é feita com 4 espiras de fio esmaltado nº 22 e a bobina osciladora (L2), de 3 espiras do mesmo fio.
O transformador de FI é construído aproveitando as formas já prontas que podem ser encontradas facilmente em receptores de FM danificados de onde tiramos o enrolamento existente e com fio fino esmaltado enrolamos 14 espiras sobre o pequeno núcleo de ferrite da forma. Primeiramente retiramos a blindagem de metal, depois do enrolamento feito soldamos as pontas do fio nos terminais (os dois de fora do lado que tem 3 pinos) e está pronto o nosso transformador de FI. Se no interior desta forma você encontrar um pequeno capacitor, não esqueça de remove-lo. O capacitor *CB é um cerâmico de 47pf.
Abaixo mostramos os detalhes da construção do transformador de FI.
Depois de colocar todos os componentes e efetuar a soldagem; conectar a antena, a alimentação (observar atentamente a polaridade) e a saída (out) em um amplificador externo é só ajustar as bobinas L1, L2 e o transformador de FI para sintonizar as estações com alto e bom som. Posteriormente você pode providenciar um gabinete para o seu receptor de FM. Uma boa opção é procurar uma caixa padronizada tipo PB 208, caso prefira usar um amplificador baseado no TDA 2002, este também poderá ficar dentro desta caixa, assim como a fonte e o alto falante.
Fonte: beneditoam.blogspot.com.br
